개요
MCU나 라즈베리 파이에서 AC Air Pump를 제어하기 위한 Pump보드를 설계합니다. Air Pump는 소형이며 Air Cell에 공기를 불어넣기 위해 사용됩니다. 아래 사진은 본 글에서 사용하고자 하는 Air Pump입니다. Aliexpress에서 구입을 하여 실험을 하였으며 최대 압력이 50KPA, Air Volume이 55L/min, 전력소모가 25W입니다.

AC제어의 방법
AC를 제어하기 위한 회로를 설계를 하는 것이며 AC를 제어하기 위해서는 아래 네가지 방법이 있습니다.
- Switched Control
- Rheostat Control
- Voltage Control
- Thyristor Power Control
Switched Control은 이름 그대로 Switch의 On/Off으로 AC를 공급하거나 공급을 끊는 방법이며 AC를 이용하는 모든 기기의 Power Switch가 이 방법을 사용합니다.
Rheostat Control에서 Rheostat는 가변저항기를 의미하며 부하와 AC소스사이에 가변저항을 삽입하여 전류 흐름을 제어함으로써 부하를 제어하는것을 Rheostat Control이라고 합니다.
Voltage Control은 AC전원소스와 부하사이에 Variable AC Autotransformer 즉 Vriac이라고 하는 것을 삽입하여 전압을 조절하여 AC를 제어하는 방식입니다. Variac은 우리나라에서는 슬라이닥스(SLIDAC)로 알려져 있으며 전압조정기 입니다. 아래 그림은 슬라이닥스의 사진 예이며 현재 판매되고 있는 대림전기의 슬라이닥스-2K300이라는 제품입니다. 이 외에도 다양한 슬라이닥스가 상품화되어 판매 되고 있습니다.

Thyristor Power Control은 Thyristor라는 Swintching Device를 사용하여 AC를 제어하는 방법입니다. 세가지의 Thyristor가 많이 사용되는데 Silicon-Controlled Rectifiers(SCR), Gate Trun-Off Thyristors(GTO Thyristors) 그리고 Triacs가 그것입니다. Rheostat Control이나 Voltage Control은 Digital 제어를 할 수 없는 반면 Thyristor Power Control이나 Switched Control에서 Switch를 Relay로 쓸 경우 Dgital 제어가 가능합니다. 즉, MCU로 제어가 가능하다는 의미 입니다. 본 글에서는 SCR를 사용할 예정입니다.
AC 제어의 보다 자세한 정보는 아래 링크를 클릭하시면 얻을 수 있습니다.
https://electricalacademia.com/electric-power/ac-power-control-methods/
본 글도 위 링크의 글을 참조하였습니다.
제어보드 설계
본 설계는 위에서 언급한 AC제어 방법 중에서 Thyristor Power Control을 사용 합니다.
주요부품
두개의 주요 부품이 사용되며 하나는 MCU와의 인터페이스를 위한 Optocoupler, 다른 하나는 AC를 Swiching하기 위한 SCR입니다.
Optocoupler: MOC3052M
Optocoupler로는 Onsemi사의 MOC3052M을 사용합니다. Digital Logic과 AC Line(AC220V 또는 AC115V)이 분리된 상태에서 인터페이스를 하기 위해 사용하는 부품입니다. Pin Connection Diagram은 다음과 같습니다.

MOC3051M, MOC3053M이 이 부품의 패밀리 입니다. 아래 그림에서 보는 것 처럼 세 부품은 LED Trigger Current에서 차이가 있습니다. 우리가 사용하는 MOC3052M은 최대 10mA의 LED Trigger Current 값을 가지고 있습니다. 회로 설계 시 이 부분을 고려해야 합니다.

SCR: TN1515-600B
SCR은 On-state RMS current가 15A인 STMicroelectronic사의 TN1515-600B를 사용합니다. 본 글에서 제어하고자 하는 Target Device의 전력이 25W인것에 비하면 매우 큰 용량을 가졌으나 본 보드가 다목적용으로 사용 할 수 있다는 것을 고려하여 용량이 큰것으로 선정 하였습니다.

회로설계
위 두 가지 주요부품을 이용하여 Target Device인 AC Air Pump를 제어하는 회로를 설계 합니다.
회로도
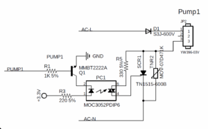
아래는 회로도 입니다. MOC3052M과 Transistor, SCR, TNR, Didode, Connector 그리고 몇개의 저항으로 구성되어 있습니다.

회로설계
본 설계에서 가장 중요한 부분은 MOC3052M을 구동하기 위해 주변회로를 어떻게 설계하는가 입니다. 이 부분은 MOC3052M의 Datasheet에 잘 나와 있기 때문에 그 내용에 따라서 설계를 합니다. 아래는 MOC3052M의 Basic Driver Circuit입니다.

위 그림에 나와 있는 공식에 따라 Rled와 R을 구합니다. 우리 회로에서는 R3와 R5입니다. Rled를 구하기 위해서는 VCC, VfLED, VsatQ 그리고 Ift를 알아야 합니다. 각 부품의 Datasheet에 의해 VCC: 3.3v, MOC3052M의 VfLED: 1.18v/Ift: 10mA, Transistor인 MMBT2222A의 Vsat는 0.3v입니다. 공식에 대입하면 다음과 같습니다.
Rled = (VCC – VfLED – VsatQ) / Ift = (3.3 – 1.18 – 0.3) / 0.01 = 1.82 / 0.01 = 182
즉, Rled는 182Ohm을 사용하면 됩니다. 실제 회로에는 R3를 220Ohm을 사용했는데 구동 전류를 약간 줄여도 잘 동작함을 확인하였습니다.
다음은 R을 구해야 합니다. 실제 회로에서는 R5입니다. 공식은 다음과 같습니다.
R = VpAC / Itsm
VpAC는 AC의 Peak전압으로 구하는 공식은 Peak 전압 = √2 × RMS 전압 입니다. 실제 값을 대입하면 VpAC = √2 x 220 = 311, 즉, VpAC는 311V입니다. 다음은 Itsm값인데 MOC3052M의 Datasheet을 보면 1A입니다. R값을 구하면 아래와 같습니다.
R = VpAC / Itsm = 311 / 1 = 311
R값은 311Ohm이 계산 되었으며 실제 회로의 R5는 330Ohm을 사용 하였습니다.
결론
이상과 같이 MOC3052M의 주변회로에 대한 설계를 진행 하였습니다. 위 회로를 기반으로 보드를 만들었고 보드에 AC Pump를 연결 한 다음 Pump1단자에 “High – 3.3v”인가 하였을때 Pump가 동작하고 “Low – 0v”를 인가 하였을때 Pump가 멈추는 것을 확인 하여 설계한 대로 잘 동작함을 확인 하였습니다.