Tang Nano 9K Unboxing and First FPGA Blink Test

2026년 05월 12일

Tang Nano 9K FPGA development board unboxing with accessories and first LED blink experiment
Introduction When studying electronics and working in the electronics field, you eventually encounter a wide range of technologies. From hardware...
Read More

Tang Nano 9K 개봉기 및 첫 FPGA Blink 테스트

2026년 05월 11일

Tang Nano 9K FPGA board package contents for first FPGA blink tutorial
서론 전자공학을 공부하고 전자 분야에서 일을 하다 보면 생각보다 다양한 영역을 다루게 됩니다. 하드웨어 설계부터 소프트웨어(펌웨어)코딩까지, 그리고 자동화 기계를 만들다...
Read More

3-Wire PT100 Constant Current Driven AFE Design(TLV9062+INA826)

2026년 05월 09일

3-wire PT100 constant current analog front end circuit using TLV9062 and INA826
Introduction So far, we have covered several approaches for designing an Analog Front End (AFE) to directly read PT100 temperature...
Read More

3선식 PT100 정전류 구동 AFE 설계(TLV9062 + INA826)

2026년 05월 07일

서론 지금까지 우리는 PT100 온도센서를 STM32 ADC로 직접 읽기 위한 아날로그 프론트 엔드(AFE)를 설계하고, 실제 보드를 제작하여 검증하는 과정을 여러...
Read More

Implementing PT100 Temperature Measurement Using STM32 ADC DMA

2026년 05월 02일

Introduction In the previous posts, I connected the STM32 and the PT100 analog interface board and tested two different methods...
Read More

STM32 ADC DMA를 이용한 PT100 온도 측정 구현

2026년 04월 30일

서론 이전 글에서는 STM32와 PT100 아날로그 인터페이스 보드를 연결하여 ADC 값을 읽는 방법을 두 가지 방식으로 실험해 보았습니다. 첫 번째는...
Read More

STM32 ADC Time-Distributed Sampling Design Method

2026년 04월 28일

Introduction One of the simplest ways to use ADC on STM32 is to read multiple samples at a fixed moment...
Read More

Reading PT100 Signals with STM32F103 ADC (Polling Method Experiment)

2026년 04월 26일

Introduction In the previous article, I designed an analog front-end (AFE) board for reading PT100 signals using an ADC instead...
Read More

PT100 Temperature Measurement AFE (Analog Front End) Design

2026년 04월 26일

Overview There are many types of sensors for temperature measurement, but selecting a sensor that can operate reliably in real...
Read More

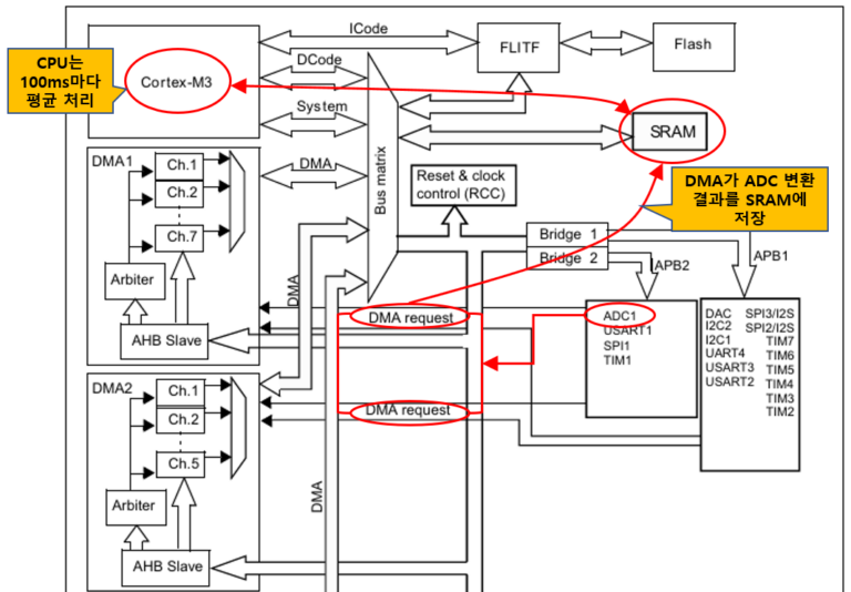
STM32 ADC 분산 샘플링(Time-Distributed Sampling) 설계 방법

2026년 04월 23일

STM32 ADC time-distributed sampling diagram showing 10ms non-blocking sampling and 100ms averaging process
서론 STM32에서 ADC를 사용할 때 가장 단순한 방법은 일정 시점에 여러 번 샘플을 읽어 평균을 구하는 방식입니다. 그러나 실제 장비에서는...
Read More

STM32F103 ADC로 PT100 신호 읽기(폴링 방식 실험)

2026년 04월 22일

STM32F103 ADC connection with PT100 analog interface board
서론 이전 글에서 PT100 전용 IC인 MAX31865 대신 ADC로 읽기 위한 아날로그 인터페이스 보드를 설계해 보았고, 실제로 Breakout 보드를 제작하여...
Read More

PT100 아날로그 인터페이스 보드(AFE)

2026년 04월 21일

제품개요 상품명 : PT100 아날로그 인터페이스 보드 가격    : 19,000원(VAT 및 택배비 포함)            ...
Read More

STM32 RTC 구현

2026년 04월 13일

서론 진행한 프로젝트중 하나가 Raspberry Pi와 STM32를 함께 사용하는 구조로 되어 있습니다. Raspberry Pi는 High-Level Application을 담당하여 HMI 처리와 인쇄...
Read More

PT100 온도 측정을 위한 AFE(Analog Front End) 설계

2026년 04월 06일

개요 온도 측정을 위한 센서는 다양하지만, 실제 장비 환경에서 안정적으로 동작하는 센서를 선택하는 것은 쉽지 않습니다. 일반적으로 온도 센서는 크게...
Read More

칸트의 판단력비판에 대한 생각

2026년 04월 05일

개요 철학사라는 거대한 지형에서 칸트는 반드시 거쳐 가야 할 관문입니다. 칸트 이전의 철학이 그에게로 모여들고, 칸트 이후의 철학은 모두 그로부터...
Read More

STM32F103 실전 가이드: 알리보드로 시작하는 임베디드

2026년 03월 30일

개요 STM32F103은 임베디드 분야에서 가장 널리 쓰이는 MCU 중 하나입니다. STMicroelectronics에서 제공하는 공식 개발 보드(Nucleo 등)는 훌륭한 도구이지만, 디버거와 MCU...
Read More

아마도 봄

2026년 03월 29일

개요 최근에 김승란 작사, 백승묵 작곡의 ‘아마도 봄’이라는 곡이 발표되었습니다. 이번 글에서는 아마도 봄 코드 분석을 중심으로 살펴보려고 합니다. 노래를...
Read More

선험적이란 어떤 의미인가?

2026년 03월 29일

개요 선험적(先驗的)이라는 말은 철학에서 자주 등장합니다.중세 스콜라철학이나 근대 대륙의 합리론(데카르트, 라이프니츠)에서는선천적(a priori) – 선험적과 혼동하기 쉬움 – 과 후험적(a posteriori)을...
Read More

철학용어에 관하여

2026년 03월 27일

개요 철학책을 취미삼아 읽고 있습니다. 플라톤, 니체, 스피노자, 들뢰즈, 한나 아렌트, 그리고 칸트의 책들과 해설서, 유튜브 강의 등을 함께 보고...
Read More

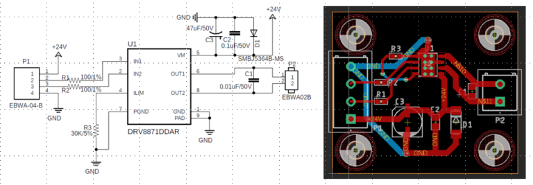
DRV8871 H-Bridge DC모터제어 보드

2026년 03월 27일

제품개요 상품명 : DRV8871 H-Bridge DC모터 제어보드 가격    : 12,000원(VAT 및 택배비 포함) 배송    : 우체국 택배 판매처...
Read More

STM32F103 DMA + Timer 기반 GPIO 출력 실험 (Logic Analyzer 검증)

2026년 03월 03일

개요 개발 중에 있는 제품은 32bit Arm Cortex-M Core MCU를 활용해 제품의 전체 제어를 수행하고 있습니다. 모든 동작이 잘 작동을...
Read More

손택과 윌슨을 함께 읽다.

2026년 02월 20일

개요 우연한 계기로 수전 손택의 ‘해석에 반하여(Against Interpretation, 1965)’와 에드워드 윌슨의 ‘통섭(Consilience: The Unity of Knowledge, 1998)’을 연이어 읽게 되었습니다....
Read More

기타 코드 구성 원리

2025년 11월 19일

개요 기타를 처음 배울 때 가장 먼저 마주하는 것은 바로 코드입니다.C코드, D코드, E코드, F코드, G코드, A코드…몇 가지만 익혀도 곧바로 노래를...
Read More

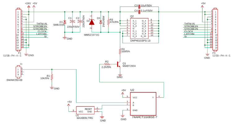
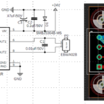
DRV8871 Breakout Board 제작

2025년 11월 17일

개요 기존 시스템에 Brushed DC Motor Driver 포트가 하나 더 필요하게 되어 새로운 드라이버를 추가하기로 했습니다.지금까지는 Holtek사의 HT7K1411을 문제없이 사용해...
Read More

C 메이저 펜타토닉, 패턴이 아니라 음으로 배우자

2025년 11월 10일

개요 펜타토닉은 기타를 연주하는 사람에게 ‘치트키’로 알려져 있습니다.단 다섯 개의 음만으로도 어떤 곡에나 자연스럽게 어울리는,그야말로 마법 같은 스케일이죠. 하지만 대부분의...
Read More

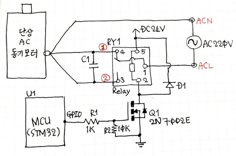
Relay Board 실험 – AC Motor 정역 회전 제어

2025년 11월 09일

개요 AC Motor의 정역 회전 제어에 대해서 4회에 걸쳐 글을 올린적이 있습니다. [1편] AC 동기 모터 방향전환 방법 [2편] STM32...
Read More

파증불고(破甑不顧)-깨진 시루는 돌아보지 않는다.

2025년 11월 08일

삶이란 무엇인가? 라는 문제는 모든 인간에게는 근본적인 화두입니다. 고대 원시인으로 부터 현대인까지 말입니다. 수십년을 살면서 수많은 후회할 짓을 한것은 나...
Read More

삶은 논쟁속으로 침잠한다.

2025년 11월 08일

삶은 논쟁 속으로 침잠한다. 사랑, 종교, 정치, 철학 항상 그렇다. 논리로 열리고 논쟁으로 닫힌다. 이성으로 열리고 자존심으로 닫힌다. 결국 이기려는...
Read More

Dep–Bead Theory: A New Emotional Model of the Circle of Fifths

2025년 11월 07일

Dep–Bead Theory: A New Emotional Model of the Circle of Fifths For centuries, musicians have used the Circle of Fifths...
Read More

SMD PCB 조립 발주하기 – JLCPCB에서 한 번에 PCB 제작 + 조립 주문하기

2025년 11월 04일

개요 PCB 설계가 완료되면, 다음 단계는 부품을 기판 위에 실장하는 것입니다.이 과정을 PBA(Printed Board Assembly) 또는 PCBA(PCB Assembly) 라고 부릅니다....
Read More