개요
지금까지 3편에 걸쳐 단상 AC 동기 모터의 정역 회전을 제어하는 방법에 대해 살펴보았습니다.
이론적으로는 단순해 보이지만, 막상 현장에 적용하려고 하면 생각보다 고려해야 할 요소가 많습니다.
회로를 어떻게 구성해야 하는지, 어떤 부품을 선택해야 하는지, 그리고 실제 동작 환경에서 어떤 문제가 발생할 수 있는지 등 하나하나 세심하게 신경 써야 합니다.
그래서 이번 글도 전편과 마찬가지로, “기록을 남기자”는 차원에서 작성하게 되었습니다.
주제는 약 포장기 구동에 필요한 AC 동기 모터의 정역회전 릴레이 보드 제작 과정입니다.
이번에 제작하는 보드는 복잡한 제어보드가 아니라 단순한 릴레이 서브보드입니다.
기존 메인 제어보드의 포트가 부족하여, 외부에 별도의 보드를 추가로 제작해 보완하는 것이 목적입니다.
보드 제작이 완료되면 실제 기계에 장착하여 테스트할 예정입니다.
[1편] AC 동기 모터 방향전환 방법
[2편] STM32 MCU로 단상 AC 동기 모터 정역회전 제어
[3편] Triac + Relay를 이용한 단상 AC 동기 모터 정·역회전 제어 회로 설계
회로 구성
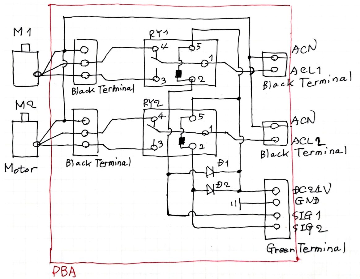
아래와 그림과 같이 회로를 구성하고 해당 보드를 설계 및 제작을 할 예정입니다.

본 회로는 두 개의 단상 AC 동기 모터(M1, M2) 의 정역회전을 제어하기 위한 구조입니다.
각 모터는 개별 릴레이(RY1, RY2)에 의해 구동되며, 릴레이의 접점 전환을 통해 모터의 회전 방향을 바꿉니다.
– RY1, RY2 : 각각 M1, M2의 정·역회전 제어용 릴레이
– D1, D2 : 릴레이 구동 시 발생하는 역기전력(Back EMF)을 흡수하기 위한 플라이백 다이오드
– SIG1, SIG2 : 메인 제어보드에서 오는 제어 신호 입력 (릴레이 코일 구동용)
– DC24V / GND : 릴레이 구동 전원
– ACN, ACL1, ACL2 : AC 전원 입력 단자
보드의 오른쪽에는 AC 입력 단자(Black Terminal)가, 왼쪽에는 모터 출력 단자(Black Terminal)가 위치합니다.
DC 제어 신호 입력부는 Green Terminal을 사용하여, 제어보드와의 연결을 구분하였습니다.
이 구조는 메인 제어보드의 포트 부족 문제를 해결하기 위한 서브 릴레이 보드로서,
각 모터의 전원 극성을 전환하여 정·역회전을 간단하게 구현할 수 있습니다.
부품선정
위 회로에 사용되는 주요 부품은 다음과 같습니다.
-
AC용 Barrier Terminal : 2종 (3핀 1개, 2핀 1개)
→ 모터와 AC 입력을 연결하기 위한 단자입니다. 절연 성능이 우수한 타입을 선택합니다.
Taiyuanxin Technology 사의 2P 및 3P, 9.5mm Pitch 단자대를 사용 했습니다.
-
DC용 Green Terminal : 1종
→ DC24V, GND, 제어 신호(Sig1, Sig2)를 연결하는 단자입니다.Adam Tech사 EBWA-04-B 모델을 사용했습니다.
이 단자는 신뢰성이 높고, PCB 납땜형으로 소형 보드에 적합합니다.

-
Relay : 2개 (정·역 회전 제어용)
→ 각 모터에 대해 1개씩 사용합니다.
Songle사 SRD-24VDC-SL-C 모델은 24V 코일 구동용이며, 10A 접점 용량으로 AC 부하 제어에 적합합니다.
-
Diode : 2개 (Flyback 보호용)
→ 릴레이 코일 구동 시 발생하는 역기전력(Back EMF)을 흡수하여 제어 회로를 보호합니다.
Diotec Semiconductor사 1N4007 다이오드를 사용합니다.
이번 회로는 전류 용량이 크지 않기 때문에 일반적인 24V DC 릴레이와 1N4007 다이오드 조합으로 충분합니다.
또한, 단자대는 AC와 DC를 명확히 구분하여 설치 편의성과 안전성을 모두 확보하도록 구성하였습니다.
아래는 AC 동기 모터 정·역회전 제어용 릴레이보드에 사용된 부품 리스트입니다.
| No. | 부품명 / 모델 | 제조사 (Maker) | 규격 / 사양 | 주요 용도 / 비고 |
|---|---|---|---|---|
| 1 | Barrier Terminal HB9500 Series | Taiyuanxin Technology Co., Ltd | Pitch 9.5 mm, 300–600 V / 20–24 A, 2P × 1 EA, 3P × 1 EA | AC 220 V 입력 및 모터 출력 연결용 / 흑색 (Black) 하우징 권장 |
| 2 | Green Terminal EBWA-04-B | Adam Tech | Pitch 5.08 mm, 4핀, 300 V / 10 A | DC 24 V 전원 및 제어 신호 (Sig1, Sig2) 연결용 단자 |
| 3 | Relay SRD-24VDC-SL-C | Songle (SAIN Smart) | DC 24 V 코일, 10 A @ 250 VAC | 각 모터 정-역 회전 제어용 릴레이 2개 |
| 4 | Diode 1N4007 | Diotec Semiconductor | 1000 V / 1 A, DO-41 패키지 | 릴레이 코일 역기전력(Back EMF) 흡수 용도 |
| 5 | PCB 기판 | 자체 설계 | 1.6 mm FR-4, 단면 또는 양면 | 릴레이 및 단자 배치용 회로 기판 |
| 6 | 기타 조립부품 | — | M3 볼트, 스프링 와셔, 납 등 | 터미널 고정 및 조립 보조용 부품 |
릴레이와 Barrier Terminal은 Aliexpress에서 구매를 하였고 Green Terminal EBWA-04-B와 Diotec의 1N4007 Diode는 Mouser에서 구매를 하였습니다.
Aliexpress
Mouser
PCB 설계
PCB 설계를 위해 Autodesk사의 Eagle을 사용합니다.
국내에서는 상대적으로 사용자가 많지 않지만, 개인적으로는 이 툴로 여러 상용 제품의 PCB를 직접 제작한 경험이 있습니다.
보드 크기나 부품 밀집도, 다층(4Layer) 설계까지 모두 안정적으로 지원하기 때문에 지금도 주요 설계 툴로 사용하고 있습니다.
이번 릴레이 보드의 설계 역시 Eagle을 기반으로 진행합니다.
설계 절차는 다음과 같습니다.
라이브러리 준비 –> 회로도 설계 –> 부품 배치 –> PCB Layout 설계 –> 거버(Gerber) 생성 –> PCB 발주
각 단계는 설계 품질과 제작 성공률에 직접적으로 영향을 주므로,
회로 검증부터 배선 방향, 부품 간 간격, 절연거리 확보까지 꼼꼼히 확인하면서 진행합니다.
라이브러리 작성
PCB 설계에서 가장 먼저 해야 할 일은 라이브러리를 준비하는 것입니다.
라이브러리는 각 부품마다 회로도에 사용되는 Symbol(심볼) 과, 실제 PCB에서 부품이 실장되는 Footprint(풋프린트) 로 구성됩니다.
Eagle CAD에는 이미 표준적인 부품들이 다수의 라이브러리로 포함되어 있습니다.
하지만 사용하려는 부품이 등록되어 있지 않은 경우도 종종 있습니다.
이럴 때는 외부 라이브러리 사이트(예: SnapEDA, Ultra Librarian, SamacSys 등)에서 파일을 내려받아 추가할 수 있습니다.
만약 거기에도 없는 부품이라면, 직접 Symbol과 Footprint를 새로 만들어 등록해야 합니다.
이 작업은 시간이 조금 걸리지만, 정확한 핀 배열과 실제 치수를 반영할 수 있어 오히려 안정적인 설계에 도움이 됩니다.
아래 스크린은 사용하고 있는 Eagle CAD의 라이브러리 표시 화면 입니다.
저는 이 중에서 빨간색으로 밑줄이 쳐진 라이브러리를 사용하고 있습니다. Discrete부품과 IC 부품을 나누어 관리를 하고 있습니다.

보유하지 않은 라이브러리가 있으면 Samacsys와 SnapEDA에서 검색을 하여 다운을 받습니다.
Samacsys Electronic Component Search Engine
SnapEDA
부품 중에서 릴레이, 다이오드, Green Terminal은 위 사이트에서 다운로드 하고 Barrier Terminal은 직접 작성 하였습니다.
Eagle CAD에서 라이브러리 작성하는 방법은 기회가 되면 다른 글에서 설명을 하도록 하겠습니다.
회로도 설계
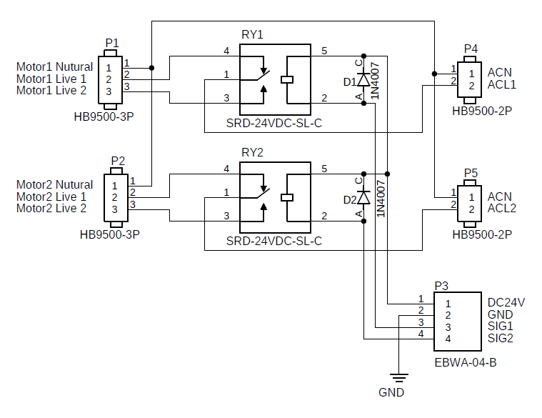
아래는 Eagle로 작성한 릴레이 보드의 회로도입니다.
앞서 준비한 라이브러리를 이용하여 각 부품의 Symbol을 배치하고, 실제 동작 로직에 따라 신호선을 연결하였습니다.

본 회로는 두 개의 단상 AC 동기 모터(Motor1, Motor2) 의 정·역 회전을 제어하기 위한 구조입니다.
릴레이 RY1, RY2는 각각 한 개의 모터를 담당하며, 접점 전환을 통해 Live 선의 극성을 반전시켜 회전 방향을 바꿉니다.
주요 구성은 다음과 같습니다.
P1, P2 (HB9500-3P) : 모터 출력 단자 (각 모터의 Neutral / Live1 / Live2)
P4, P5 (HB9500-2P) : AC 입력 단자 (ACN, ACL1 / ACL2)
P3 (EBWA-04-B) : DC 24V 전원 및 제어 신호 입력 단자 (Sig1, Sig2)
RY1, RY2 (SRD-24VDC-SL-C) : 릴레이, 모터 정·역회전 제어용
D1, D2 (1N4007) : 릴레이 코일에 병렬 연결된 Flyback 다이오드로, 역기전력(Back EMF)을 흡수하여 제어 회로를 보호
회로의 동작은 매우 단순합니다.
Sig1 또는 Sig2 신호가 High 상태가 되면 해당 릴레이(RY1 또는 RY2)가 구동됩니다.
릴레이의 접점이 전환되어 모터의 Live 라인이 교차되며, 회전 방향이 바뀝니다.
다이오드 D1, D2는 릴레이 OFF 시 코일의 잔류 전압을 흡수하여 안정적인 MCU 제어를 보장합니다.
이 회로도는 이후 단계인 PCB Layout 설계의 기반이 되며, 실제 배선 시 절연거리와 AC/DC 경로 분리를 충분히 고려하여 구성합니다.
PCB Layout 설계
회로설계(Schematic)가 완료되면 다음 단계는 실제 보드상에 부품을 배치 하는 일 입니다.
아래는 부품의 배치가 완료된 그림이며 Eagle CAD에서 실제 PCB 형태를 시뮬레이션 하여 보여 주고 있습니다.

부품 배치가 완료된 후에는 배선(Routing) 작업을 진행합니다.
아래 이미지는 라우팅이 완료된 최종 보드 레이아웃입니다.

이번 설계에서는 AC 라인과 DC 제어 라인을 명확히 분리하여,
신호 간 간섭을 최소화하고 절연 안전거리를 충분히 확보하였습니다.
Layer는 아래와 같이 구성하였습니다.
Top Layer (적색) : AC 전원 및 부하 라인
전류가 큰 구간이므로 트레이스 폭을 100mil(약 2.54mm) 로 설정
AC 220V 환경에서도 충분한 전류 용량과 발열 여유 확보
ACN, ACL1, ACL2, Motor Live1/2, Neutral 경로를 모두 Top Layer에 배치
Bottom Layer (청색) : DC 전원 및 제어 신호 라인
제어 신호는 낮은 전류를 사용하므로 트레이스 폭 24mil(0.61mm) 적용
SIG1, SIG2, GND, DC24V 라인을 하단에 배치하여 AC와 완전 분리
PCB의 크기는 100mm x 80mm이고 1.6t 두께로 제작할 예정입니다.
DRC 검사 및 Gerber 출력
PCB Layout 설계가 완료되면, 먼저 회로도(Schematic)와 보드(Layout)가
서로 일치하는지 그리고 라우팅 중 오류가 없는지를 확인해야 합니다.
이 과정을 자동으로 점검해주는 기능이 바로 DRC(Design Rule Check) 입니다.
DRC 검사는 다음과 같은 항목을 확인합니다.
– 트레이스 간격(Clearance)
– 라우팅 겹침(Overlap)
– 미연결 패드(Unrouted)
– 최소 간격(Distance)
– 홀 크기, 패드 크기(Sizes, Annular Ring) 등
아래는 EAGLE의 DRC 실행 화면입니다.

하단의 [Check] 버튼을 누르면 자동으로 검사가 수행되고,
오류가 있으면 팝업창으로 위치가 표시됩니다.
예를 들어 트레이스가 끊어져 있거나(Unrouted)
두 신호가 너무 근접해 있으면 Error 메시지로 알려줍니다.
이번 설계는 구조가 단순하고 신호 간격이 충분하기 때문에,
검사 결과 “No Errors” 메시지가 출력되어 DRC 이상 없음으로 확인되었습니다.
DRC 검사를 통과한 후에는 PCB 제조용 데이터를 생성합니다.
EAGLE에서는 CAM Processor 기능을 통해 손쉽게 Gerber 파일을 출력할 수 있습니다.

위의 화면처럼 거버생성 버튼을 누르면 Gerber Export 창이 나타납니다.
생성되는 주요 파일은 다음과 같습니다.
copper_top.gbr, copper_bottom.gbr : 상·하층(Top/Bottom) 배선 정보
soldermask_top.gbr, soldermask_bottom.gbr : 솔더 마스크
silkscreen_top.gbr, silkscreen_bottom.gbr : 부품명, 라벨, 인쇄 정보
profile.gbr : PCB 외곽선(Board Outline)
drill.txt : 드릴 구멍 정보
프로젝트 생성 시 2Layer 보드로 설정하였기 때문에,
EAGLE이 자동으로 2층(Top/Bottom) 레이어용 거버 파일을 생성합니다.

확인을 누르면 아래와 같이 파일 이름을 물어보고 생성될 거버파일 이름을 입력한 다음 저장을 누르면 거버파일이 생성됩니다.

아래 그림에서 해당 디렉토리에 거버파일이 생성된 것을 확인 할 수 있습니다.

PCB 발주
거버가 생성이 되었으면 설계는 종료가 된 것입니다.
다음 할일은 PCB를 발주 하는 일입니다.
국내에도 PCB업체가 많이 있으나 샘플의 경우는 가격이 너무 비싸서 외국 업체로 발주를 하면 저렴하면서도 빨리 제작을 할 수 있습니다.
제가 이용하는 업체는 JLCPCB입니다.

마무리
지금까지 AC 동기 모터 정·역회전 제어용 릴레이 보드를 예제로,
설계부터 PCB 발주까지의 전체 과정을 살펴보았습니다.
이번 작업은 단순히 회로 하나를 완성하는 것 이상의 의미가 있습니다.
회로 구상 → 부품 선정 → 회로도 작성 → PCB 설계 → DRC 검사 → Gerber 생성 → 발주에 이르는
전체 제작 흐름을 살펴 본 것으로 나름대로 가치 있는 과정이라 생각합니다.
특히 본 글에서는 Eagle CAD를 사용했지만,
다른 CAD(예: Altium, KiCad, EasyEDA 등)를 사용하더라도 설계 절차 자체는 동일합니다.
툴의 인터페이스나 명령어만 다를 뿐,
전자회로 설계의 기본 원리와 제작 과정은 모두 같은 구조를 따릅니다.
현재 설계된 보드는 제작 발주를 마친 상태이며,
보드가 도착하면 조립을 진행하고 실제 동작 시험을 수행할 예정입니다.
이상으로 글을 마무리합니다.
이 글 이후에 실험을 진행 하였습니다. 아래 링크를 참조하시면 실험한 결과를 보실 수 있습니다.
Relay Board 실험 – AC Motor 정역 회전 제어