개요
기존 시스템에 Brushed DC Motor Driver 포트가 하나 더 필요하게 되어 새로운 드라이버를 추가하기로 했습니다.
지금까지는 Holtek사의 HT7K1411을 문제없이 사용해 왔지만, LCSC에 재고가 없어 대체품을 찾아보았습니다.
여러 후보 중 성능과 특성이 가장 유사한 Texas Instruments의 DRV8871을 선택했고, 이에 따라 DRV8871을 실장한 Breakout Board를 제작하여 기존 보드에 확장 포트로 추가하고자 합니다.
HT7K1411과 DRV8871 비교
두 Driver 간의 비교표는 아래와 같습니다.

HT7K1411과 DRV8871은 모두 1채널 H-브리지 방식의 Brushed DC Motor Driver이지만, 실제 사용 환경을 고려하면 몇 가지 중요한 차이점이 있습니다.
먼저 모터 전원 전압 범위에서 DRV8871이 더 넓은 활용성을 제공합니다. HT7K1411은 최대 24V까지만 지원하는 반면, DRV8871은 6.5V부터 45V까지 동작하여 고전압 환경이나 다양한 모터에 적용하기 좋습니다. 또한 피크 출력 전류 역시 DRV8871이 3.6A로 HT7K1411의 3.2A보다 조금 더 여유가 있습니다.
보호 기능에서도 차이가 확인됩니다. 두 제품 모두 UVLO, 과전류 보호, 열 보호 기능을 제공하지만, DRV8871은 자동 결함 복구 기능을 추가로 지원하여 시스템 안정성이 더 높습니다. HT7K1411은 기본적인 보호 기능은 갖추고 있으나 복구 방식은 비교적 단순한 편입니다.
또한 전류 측정 및 제어 방식에서도 DRV8871이 더 편리합니다. HT7K1411은 외부 저항을 통해 단순 측정이 가능한 수준이지만, DRV8871은 내부 전류 레귤레이션 기능을 제공하여 보다 정밀한 전류 제한 설정이 가능합니다.
마지막으로 동작 온도 범위에서도 DRV8871이 우위에 있습니다. HT7K1411이 최대 85°C까지 지원하는 반면, DRV8871은 최대 125°C까지 동작하여 발열이 많은 환경에서도 안정적으로 사용할 수 있습니다.
DRV8871
Pin Configuration 과 기능
다음은 DRV8871의 각 핀 구성과 기능입니다.

DRV8871은 8핀 HSOP 패키지를 사용하며, 각 핀은 모터 구동과 보호 기능을 위해 명확한 역할을 가지고 있습니다.
먼저 GND(1번 핀)은 로직 그라운드로, 보드의 기본 접지와 연결하여 기준 전위를 형성합니다.
IN1(3번 핀)과 IN2(2번 핀)은 드라이버를 제어하는 입력 핀으로, 두 신호의 조합에 따라 H-브리지 출력 방향과 동작 방식이 결정됩니다. 이 두 핀에는 내부 풀다운 저항이 포함되어 있어 입력이 떠 있을 때도 불안정해지는 것을 방지합니다.
ILIM(4번 핀)은 전류 제한 설정 핀으로, 그라운드에 저항을 연결하여 모터 전류의 최대값을 설정할 수 있습니다. 이를 통해 과전류로 인한 손상을 방지할 수 있습니다.
모터에 연결되는 출력은 OUT1(6번 핀)과 OUT2(8번 핀)입니다. 이 두 핀은 H-브리지 구조의 양쪽을 구성하며, 모터 또는 다른 유도성 부하를 직접 연결하게 됩니다.전력 그라운드는 PGND(7번 핀)으로, 모터 구동에 필요한 고전력 전류가 흐르는 경로입니다. 이 핀은 보드의 파워 그라운드와 안정적으로 연결하여 노이즈와 전원 변동을 최소화해야 합니다.
VM(5번 핀)은 모터 전원 입력 핀으로, 6.8V에서 45V까지의 전압을 공급할 수 있습니다. 이 핀에는 최소 0.1µF 이상의 바이패스 커패시터를 그라운드에 연결하여 전원 안정성을 확보하는 것이 권장됩니다.
마지막으로 패키지 하단에 있는 Thermal Pad는 열 방출을 위한 필수 요소입니다. 보드의 그라운드 영역과 연결하며, 충분한 면적의 구리 패턴과 비아를 이용해 열을 효과적으로 분산시키는 것이 좋습니다.
H-Bridge 제어
DRV8871의 출력은 N-Channel MOSFET들로 구성되어 있습니다. 또한 IN1과 IN2 두개의 입력 로직으로 제어를 할 수 있습니다.
아래는 두 개의 로직에 따라 DRV8871의 출력이 어떻게 되는지를 보여 주는 테이블입니다.

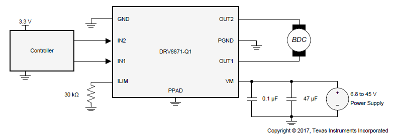
Typical Application
아래는 DRV8871을 사용한 표준적인 회로도 입니다.

아래 표는 위 회로도에 대한 Design Parameters입니다.

DRV8871의 Datasheet은 아래 링크에서 찾을 수 있습니다.
https://www.ti.com/product/ko-kr/DRV8871
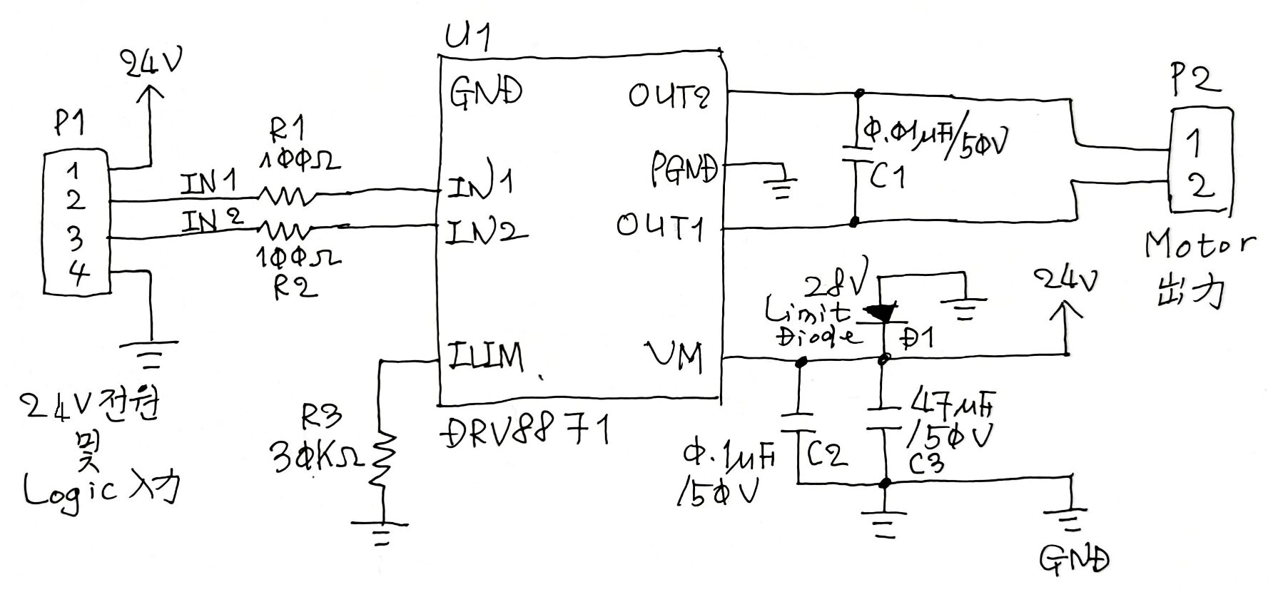
회로설계
아래 회로는 DRV8871을 기반으로 구성한 Draft 설계입니다.
회로설명
이번 회로는 DRV8871의 기본 애플리케이션 회로를 기반으로 하되,
모터 구동 시 발생하는 역기전력과 스파이크 노이즈로부터
보드와 드라이버 IC를 보호하기 위해 여러 보조 소자를 추가한 설계입니다.
IN1, IN2는 MCU의 3.3V 신호를 그대로 사용하며,
각 입력 앞에 100Ω 저항을 삽입해 스위칭 시 발생하는 링잉과 노이즈를
MCU 핀에 전달되지 않도록 안정성을 높였습니다.
전류 제한 기능은 R_ILIM = 30kΩ을 사용하여 약 2.1A로 설정했습니다.
정격 1.5A 모터의 시동 순간 전류까지 안전하게 처리할 수 있는 적절한 값입니다.
전원부는 24V VM 라인에 30V 제너 다이오드를 병렬로 배치하여, 전압이 30V 이상으로 올라가는 스파이크를 제한하도록 했습니다.
또한 VM 핀 근처에는 0.1µF와 47µF 커패시터를 병렬로 배치해
고주파 노이즈와 전원 변동을 안정적으로 억제합니다.
모터 출력단에는 OUT1–OUT2 사이에 0.01µF의 커패시터를 직접 삽입해
H-브리지 스위칭 시 발생하는 전압 리플과 EMI를 줄였습니다.
이 스너버 성격의 커패시터는 모터 배선의 길이와 특성에 따라 효과적이며,
특히 24V 환경에서 모터 스파이크 억제에 도움이 됩니다.
부품선정
부품선정은 JLCPCB사에 PCBA형태로 제작 의뢰 할 수 있도록 LCSC에 재고로 있는 제품을 선정 하였습니다.
없는 것은 별도로 구매를 하여 수작업으로 조립 할 예정입니다.
아래는 BOM List입니다.

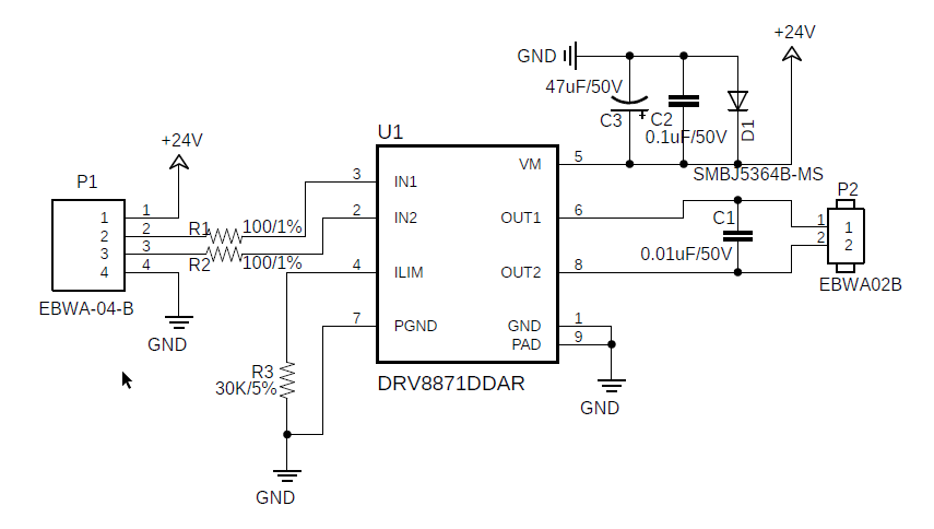
Eagle CAD Schematic 작업
위 BOM을 기준으로 라이브러리를 준비하고 Schematic작업을 하였습니다.
아래는 Eagle CAD를 사용해 완성한 DRV8871 Breakout 보드의 회로도입니다.

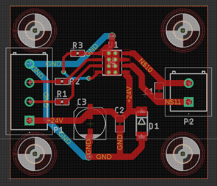
Eagle CAD Layout 작업
보드의 크기는 40mm x 35mm 입니다.
보드 장착을 위해 네 모서리에 3.6 mm 홀을 배치했습니다.
아래는 부품배치 및 라우팅을 하기 전의 Layout 화면입니다.

아래는 부품배치 및 라우팅이 완료된 그림입니다.

아래는 설계가 완료된 PCB의 3D 시뮬레이션 이미지입니다.

PCB 조립 발주
발주준비
설계가 완료 되었으므로 이제는 PCB를 만들어야 합니다.
PCB 제작과 SMD 부품 실장은 모두 JLCPCB를 통해 발주합니다.
발주를 위해서는 세 가지 파일을 준비 해야 합니다. 아래는 준비 사항입니다.
1. 거버파일
2. BOM Excel 파일(JLCPCB 포맷)
3. CPL Excel 파일(JLCPCB 포맷)
아래는 JLCPCB 포맷으로 된 BOM과 CPL 파일입니다.


SMD PCB 조립 발주
다음은 SMD PCBA 조립을 발주 할 차례 입니다.
JLCPCB에 조립을 발주하는 방법은 아래 글에서 자세히 다루었으므로 참조를 하시면 됩니다.
그러나 위 글에서 다루지 않은 부분이 있어서 추가적으로 설명을 합니다.
우리가 지금 만드는 DRV8871 Breakout 보드는 크기가 40mm x 35mm 로 아주 작은 크기 입니다.
JLCPCB에서 SMD PCBA 서비스를 이용하려면 패널의 최종 크기가 최소 70 mm × 70 mm 이상이어야 합니다.
따라서 보드가 작을 경우, 여러 장을 Panel로 구성해야 정상 발주가 가능합니다.
아래는 40 mm × 35 mm 보드를 2 × 3 패널로 묶어 JLCPCB의 최소 PCBA 크기(70 mm × 70 mm)를 충족한 예시입니다.

또한 이렇게 Panel로 주문을 할 경우에는 Edge Rails를 반듯이 지정해 주어야 합니다.
Edge Rail은 SMD 공정이 흘러 갈 때 SMD 장비가 보드를 이동을 시키는 데 필요합니다.
맺음말
이번 DRV8871 Breakout 보드는 소형 DC 모터 구동에 필요한 핵심 요소들—스파이크 보호(제너다이오드), 전류 제한(ILIM), 전원 디커플링(0.1 µF + 47 µF), 스위칭 노이즈 억제(0.01 µF)—을 모두 갖춘 구조로 설계되었습니다. 또한 Eagle CAD 기반의 Schematic과 Layout 작업부터, JLCPCB PCBA 발주를 위한 BOM·CPL 준비, Panel 구성까지 실제 제작 과정에서 필요한 모든 절차를 확인할 수 있었습니다.
본 설계는 24 V 시스템에서 안정적인 모터 드라이브 보드를 구현하고자 할 때 참고 가능한 표준적인 구성입니다. 동일한 방식으로 다양한 드라이버 IC나 센서 모듈에도 적용할 수 있어 회로 개발 및 양산 준비 과정의 기초 자료로 활용하기 적합합니다.
이 보드를 만들면서 제가 필요한 수량 외에 더 많이 만들게 되었습니다.
혹시 이 보드로 실험을 해 보실 분은 아래 링크를 방문하시면 구매 관련 정보를 보실 수 있습니다.
DRV8871 Breakout Board 구매