개요
지난 글에서는 전원 시퀀스 오류로 인해 발생한 과도 전류와 헤드 손상 문제를 다루었습니다.
이번 [2편]에서는 이를 해결하기 위해 설계한 보완 서브보드 회로의 구조와 동작 원리,
그리고 실제 제작 과정에서의 테스트 및 개선 효과를 자세히 살펴보겠습니다.
아래는 1편의 링크 입니다.
열전사 프린터 제어보드 개선기 [1편]
회로설계
설계개요
서브보드는 기존 제어보드와 프린터 헤드 사이에 삽입되어,
DC24V(히터 전원)와 VDD(로직 전원)의 공급 시퀀스를 제어하도록 설계되었습니다.
이를 통해 전원 인가 시 발생하던 과도 전류 및 STROBE 오동작을 방지하고,
헤드 보호와 안정적인 인쇄 신호 전달을 구현할 수 있도록 하였습니다.
아래는 시스템의 전체 구성을 나타낸 Block Diagram 입니다.

서브보드의 기능
서브보드는 메인 제어보드로부터의 Enable 신호를 받아
프린터 헤드에 인가되는 VDD(로직 전원)와 VSET(히터 전원)의 시퀀스를 제어하는 역할을 합니다.
핵심 요구 기능은 다음과 같습니다.
전원 인가 순서 제어
. VDD가 먼저 인가되고, 이후 일정 시간 지연 후 VSET이 공급되어야 합니다.
. 반대로 전원 차단 시에는 VSET이 먼저 차단된 후 VDD가 Off 되어야 합니다.
과도 전류 방지 및 보호 기능
전원 인가 시 순간적인 서지 전류로부터 회로와 프린터 헤드를 보호해야 합니다.
전원 정상 감시 및 자동 동작
MCU의 제어 신호와 무관하게, 로직 전원이 안정화된 이후에만 히터 전원이 인가되어야 합니다.
이러한 기능적 요구사항을 충족하기 위해,
다음 회로를 기반으로 서브보드를 설계하였습니다.
설계 회로도
아래 회로는 앞서 언급한 기능적 요구사항에 따라 설계된 서브보드의 전원 제어 회로입니다.
이 보드는 24V 히터 전원(VSET)을 제어하기 위해 MOSFET(Q1)을 사용하였으며,
BJT(Q2)와 저항 네트워크(R1, R2)를 통해 Enable 신호를 논리적으로 제어합니다.
로직 전원(VDD)은 STM810L 전원 감시 IC를 통해 상태가 안정된 이후에만 활성화됩니다.
즉, STM810L이 VDD를 감시하여 정상 전압(약 4.63V 이상)**일 때만
MOSFET이 턴온되어 24V 전원이 프린터 헤드로 공급됩니다.
이 회로는 아래 회로에는 포함이 되어 있지 않으나 MCU의 Enable 신호와 AND Gate를 통해서 최종 Enabel 신호로 출력 됩니다.
실제 회로에선 이 부분이 삽입 되어 있습니다.
이 구조를 통해 VDD → VSET 순서가 자연스럽게 유지되며,
전원이 불안정한 상태에서의 과도 동작이나 헤드 오동작을 방지할 수 있습니다.
VSET 인가 타이밍은 MCU의 Enable 신호 제어에 의해 결정됩니다.

본 회로는 프린터 헤드의 히터 전원(VSET)을 High-Side 방식으로 제어합니다.
즉, 24V 전원 라인의 상단(+) 측을 스위칭하기 위해 P-Channel MOSFET(Q1)을 사용하였습니다.
이 방식은 일반적인 N-Channel MOSFET을 하단(GND 측)에 두는 Low-Side 스위칭에 비해
다음과 같은 장점이 있습니다:
프린터 헤드의 GND 기준 유지
히터 회로가 항상 동일한 GND 기준을 가지므로,
제어 신호와 감시 회로의 기준 전압이 일치하여 안정적인 동작이 가능합니다.
누설 전류 및 Floating 방지
전원이 Off된 상태에서도 히터가 GND에 연결된 채로 유지되어 예기치 않은 전류 경로가 생기지 않습니다.
과전류 차단 응답성 우수
P-Channel MOSFET의 턴-오프 시, 전원 상단에서 전류를 직접 차단하므로 전원 서지 억제와 헤드 보호에 유리합니다.
Q1의 게이트 전압은 BJT(Q2)와 저항 네트워크를 통해 구동되며,
게이트 전위를 제어함으로써 24V 전원의 온·오프를 제어하게 됩니다.
이 구조는 로직 회로(5V)에서 직접 24V 라인을 제어할 수 없는 한계를 해결하며,
추가적인 드라이버 IC 없이도 안정적인 하이사이드 제어가 가능합니다.
PCB 설계
부품선정 및 라이브러리 작성
부품은 모두 SMD 타입으로 선정하였습니다.
또한 본 보드는 JLCPCB에 PBA(조립) 형태로 발주하기 위해,
JLCPCB와 연계된 부품 공급사인 LCSC에 재고가 있는 부품만 사용하였습니다.
아래는 소요되는 부품의 BOM List 입니다.

위 부품을 기준으로 Eagle CAD Library를 작성 하였고 기존 라이브러리에 있거나 Samacsys 나 SnapEDA 에 있는 부품이라서
수작업으로 따로 라이브러리를 작성 하지는 않았습니다.
Schematic & Layout
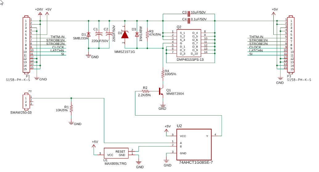
본 회로는 Eagle CAD로 작성한 서브보드 Schematic입니다.
프린터 헤드와 메인 제어보드 간 연결 편의를 위해 2종류의 커넥터(PH 타입 15핀, 3핀) 가 추가되었습니다.
24V 전원 입력부에는 TVS 다이오드와 전해 콘덴서를 배치하여 서지와 리플 전압을 억제,
P-Channel MOSFET(Q2: DMP4015SPS-13)을 이용한 High-Side 스위칭 방식으로 프린터 헤드 전원을 제어합니다.
전원 감시 회로(U1: MAX809LTRG)와 로직 AND 게이트(U2: 74AHCT1G08SE-7)를 조합하여
5V 전원이 안정된 뒤에만 Enable 신호가 유효하도록 설계되어,
전원 시퀀스 오류로 인한 과도 전류 및 헤드 손상을 방지합니다.

위 Schematic을 기반으로 Eagle CAD에서 PCB Layout을 설계하였습니다.
부품의 전력 라우팅과 신호 경로를 고려하여 24V 전원부와 제어부를 분리 배치하였으며,
주요 전류 경로에는 충분한 구리 폭(Trace Width) 을 확보하여 발열과 전압 강하를 최소화하였습니다.
아래 그림은 실제 설계된 PCB Simulation View입니다.
좌측에는 전원 및 제어 입력 커넥터(P1, P2)가 위치하고,
중앙부에는 TVS 다이오드와 콘덴서, 보호 다이오드 등이 배치되어
전원 안정화와 서지 억제 역할을 합니다.
우측의 Q2 (DMP4015SPS-13)와 관련 소자는 VSET 전원 스위칭부,
하단의 U1(MAX809L) 및 U2(74AHCT1G08)는 전원 감시 및 Enable 논리 제어부로 구성되어 있습니다.

결론
Layout 설계가 완료되어 Gerber 파일을 생성하였으며,
샘플 PBA(Printed Board Assembly)는 JLCPCB에 발주하여 제작할 예정입니다.
아래 링크는 JLCPCB에 발주하는 과정을 설명한 글 입니다.
SMD PCB 발주하기
제품이 입고되는 대로 조립 및 동작 시험을 진행할 계획입니다.
이상으로 열전사 프린터 제어보드 개선기 [2편] 을 마치겠습니다.
다음 편에서는 제작된 보드를 실장하고, 실제 동작 테스트 및 개선 효과를 검증하는 과정을 다룰 예정입니다.
JLCPCB로 부터 PCBA가 들어와서 시험을 해 본 결과 정상 작동 하였습니다.
다만 출력단에 Bleeder저항을 달지 않아서 24V 전압이 바로 떨어지지 않고 서서히 떨어졌습니다. 10KOhm 저항을 다니까 바로 떨어졌습니다. 가지고 있는 저항이 10K 밖에 없어서 이것으로 실험을 하였으나 전류소모를 줄이기 위해서 100K 저항을 다는 것이 좋을 것으로 판단됩니다. 향후 양산 설계에는 이 부분을 감안할 예정입니다.